我的联系方式
微信luoluo888673
QQ951285291
邮箱951285291@qq.com
2020-03-08学海无涯
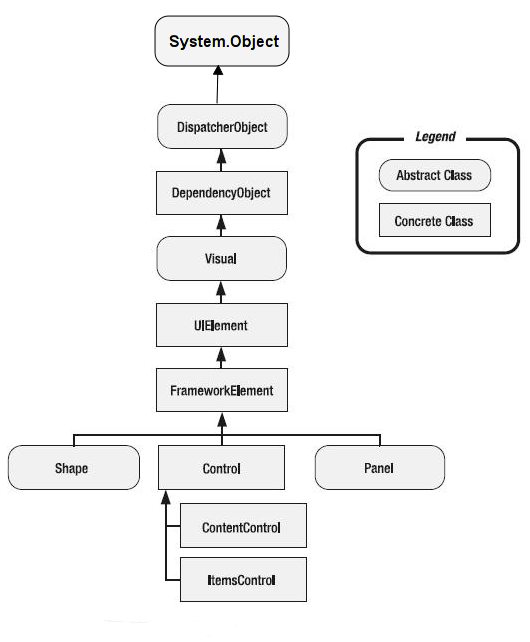
在 WPF 的类层次结构中,大部分都集中派生于 DispatcherObject 类(通过其他类)。如下图所示,您可以看到 DispatcherObject 虚拟类正好位于 Object 下方和大多数 WPF 类的层次结构之间。 要了解他们之间的关系可以参看下面这张类继承关系图:
对上图的一些说明:
1) System.Object 类:大家都知道在.Net中所有类型的基类,DispatcherObject 就继承于它,所以它是WPF的基类。
2) System.Windows.Threading.DispatcherObject 类:从图中看WPF 中的使用到的大部分控件与其他类大多是继承 DispatcherObject 类,它提供了用于处理并发和线程的基本构造。
3) System.Windows.DependencyObject类:对WPF中的依赖项属性承载支持与 附加属性承载支持,表示参与 依赖项属性 系统的对象。
4) System.Windows.Media.Visual类:为 WPF 中的呈现提供支持,其中包括命中测试、坐标转换和边界框计算等。
5) System.Windows.UIElement 类:UIElement 是 WPF 核心级实现的基类,该类是 Windows Presentation Foundation (WPF) 中具有可视外观并可以处理基本输入的大多数对象的基类。
6) System.Windows.FrameworkElement类:为 Windows Presentation Foundation (WPF) 元素提供 WPF 框架级属性集、事件集和方法集。此类表示附带的 WPF 框架级实现,它是基于由UIElement定义的 WPF 核心级 API 构建的。
7) System.Windows.Controls.Control 类:表示 用户界面 (UI) 元素的基类,这些元素使用 ControlTemplate 来定义其外观。
8) System.Windows.Controls.ContentControl类:表示没有任何类型的内容表示单个控件。
WPF的绝大部分的控件,还包括窗口本身都是继承自ContentControl的。
ContentControl族包含的控件
Button ButtonBase CheckBox ComboBoxItem
ContentControl Frame GridViewColumnHeader GroupItem
Label ListBoxItem ListViewItem NavigationWindow
RadioButton RepeatButton ScrollViewer StatusBarItem
ToggleButton ToolTip UserControl Window
9) System.Windows.Controls.ItemsControl 类:表示可用于提供项目的集合的控件。
以条目集合位内容的控件 ItemsControl
特点: a.均派生自ItemsControl
b.内容属性为Items或ItemsSource
c.每种ItemsControl都对应有自己的条目容器(Item Container).
ItemsControl族包含的控件
Menu MenuBase ContextMenu ComboBox
ItemsControl ListBox ListView TabControl
TreeView Selector StatusBar
10) System.Windows.Controls.Panel类:为所有 Panel 元素提供基类。 使用 Panel 元素定位和排列在 Windows Presentation Foundation (WPF) 应用程序的子对象。
11) System.Windows.Sharps.Sharp类:为 Ellipse、Polygon 和 Rectangle 之类的形状元素提供基类。
三、走进Dispatcher
所有 WPF 应用程序启动时都会加载两个重要的线程:一个用于呈现用户界面,另一个用于管理用户界面。呈现线程是一个在后台运行的隐藏线程,因此您通常面对的唯一线程 就是 UI 线程。WPF 要求将其大多数对象与 UI 线程进行关联。这称之为线程关联,意味着要使用一个 WPF 对象,只能在创建它的线程上使用。在其他线程上使用它会导致引发运行时异常。 UI 线程的作用是用于接收输入、处理事件、绘制屏幕以及运行应用程序代码。
在 WPF 中绝大部分控件都继承自 DispatcherObject,甚至包括 Application。这些继承自 DispatcherObject 的对象具有线程关联特征,也就意味着只有创建这些对象实例,且包含了 Dispatcher 的线程(通常指默认 UI 线程)才能直接对其进行更新操作。
DispatcherObject 类有两个主要职责:提供对对象所关联的当前 Dispatcher 的访问权限,以及提供方法以检查 (CheckAccess) 和验证 (VerifyAccess) 某个线程是否有权访问对象(派生于 DispatcherObject)。CheckAccess 与 VerifyAccess 的区别在于 CheckAccess 返回一个布尔值,表示当前线程是否可以使用对象,而 VerifyAccess 则在线程无权访问对象的情况下引发异常。通过提供这些基本的功能,所有 WPF 对象都支持对是否可在特定线程(特别是 UI 线程)上使用它们加以确定。如下图。

在 WPF 中,DispatcherObject 只能通过与它关联的 Dispatcher 进行访问。 例如,后台线程不能更新由 UI 线程创建的 Label的内容。
那么如何更新UI线程创建的对象信息呢?Dispatcher提供了两个方法,Invoke和BeginInvoke,这两个方法还有多个不同参数的重载。其中Invoke内部还是调用了BeginInvoke,一个典型的BeginInvoke参数如下:
public DispatcherOperation BeginInvoke(Delegate method, DispatcherPriority priority, params object[] args);
Invoke 是同步操作,而 BeginInvoke 是异步操作。 该这两个操作将按指定的 DispatcherPriority 添加到 Dispatcher 的队列中。 DispatcherPriority定义了很多优先级,可以分为前台优先级和后台优先级,其中前台包括 Loaded~Send,后台包括Background~Input。剩下的几个优先级除了Invalid和Inactive都属于空闲优先级。这个前台优先级和后台优先级的分界线是以Input来区分的,这里的Input指的是键盘输入和鼠标移动、点击等等。
DispatchPriority 优先级别
Invalid:这是一个无效的优先级。
Inactive:工作项目已排队但未处理。
SystemIdle:仅当系统空闲时才将工作项目调度到 UI 线程。这是实际得到处理的项目的最低优先级。
ApplicationIdle:仅当应用程序本身空闲时才将工作项目调度到 UI 线程。
ContextIdle:仅在优先级更高的工作项目得到处理后才将工作项目调度到 UI 线程。
Background:在所有布局、呈现和输入项目都得到处理后才将工作项目调度到 UI 线程。
Input:以与用户输入相同的优先级将工作项目调度到 UI 线程。
Loaded:在所有布局和呈现都完成后才将工作项目调度到 UI 线程。
Render:以与呈现引擎相同的优先级将工作项目调度到 UI 线程。
DataBind:以与数据绑定相同的优先级将工作项目调度到 UI 线程。
Normal:以正常优先级将工作项目调度到 UI 线程。这是调度大多数应用程序工作项目时的优先级。
Send:以最高优先级将工作项目调度到 UI 线程。
四、使用Dispatcher
下面我们来用一个实例,来看看如何正确从一个非 UI 线程中更新一个由UI线程创建的对象。
1、错误的更新方式
xaml代码:
<Window x:Class="WpfApp1.WindowThd"
xmlns="http://schemas.microsoft.com/winfx/2006/xaml/presentation"
xmlns:x="http://schemas.microsoft.com/winfx/2006/xaml"
Title="WindowThd" Height="300" Width="400">
<Grid>
<StackPanel>
<Label x:Name="lblHello">欢迎你光临WPF的世界!</Label>
<Button Name="btnThd" Click="btnThd_Click" >多线程同步调用</Button>
<Button Name="btnAppBeginInvoke" Click="btnAppBeginInvoke_Click" >BeginInvoke 异步调用</Button>
</StackPanel>
</Grid>
</Window>
后台代码:
using System;
using System.Collections.Generic;
using System.Linq;
using System.Text;
using System.Threading;
using System.Threading.Tasks;
using System.Windows;
using System.Windows.Controls;
using System.Windows.Data;
using System.Windows.Documents;
using System.Windows.Input;
using System.Windows.Media;
using System.Windows.Media.Imaging;
using System.Windows.Shapes;
namespace WpfApp1
{
/// <summary>
/// WindowThd.xaml 的交互逻辑
/// </summary>
public partial class WindowThd : Window
{
public WindowThd()
{
InitializeComponent();
}
private void ModifyUI()
{
// 模拟一些工作正在进行
Thread.Sleep(TimeSpan.FromSeconds(2));
lblHello.Content = "欢迎你光临WPF的世界,Dispatcher";
}
private void btnThd_Click(object sender, RoutedEventArgs e)
{
Thread thread = new Thread(ModifyUI);
thread.Start();
}
}
}
错误截图:
2、正确的更新方式
从上例中我们看到了从子线程中直接更新UI线程创建的对象,会报错。应该如何修改呢?我们把上面的代码修改成如下,再来看看会是什么效果。
private void ModifyUI()
{
// 模拟一些工作正在进行
Thread.Sleep(TimeSpan.FromSeconds(2));
//lblHello.Content = "欢迎你光临WPF的世界,Dispatcher";
this.Dispatcher.Invoke(DispatcherPriority.Normal, (ThreadStart)delegate()
{
lblHello.Content = "欢迎你光临WPF的世界,Dispatche 同步方法 !!";
});
}
当然Dispatcher类也提供了BeginInvoke方法,我们也可以使用如下代码,来完成对Lable的Content的更新。
private void btnAppBeginInvoke_Click(object sender, RoutedEventArgs e)
{
new Thread(() =>
{
Application.Current.Dispatcher.BeginInvoke(DispatcherPriority.Normal,
new Action(() =>
{
Thread.Sleep(TimeSpan.FromSeconds(2));
this.lblHello.Content = "欢迎你光临WPF的世界,Dispatche 异步方法!!"+ DateTime.Now.ToString();
}));
}).Start();
}
五、小结
在WPF中,所有的WPF对象都派生自DispatcherObject,DispatcherObject暴露了Dispatcher属性用来取得创建 对象线程对应的Dispatcher。DispatcherObject对象只能被创建它的线程所访问,其他线程修改 DispatcherObject需要取得对应的Dispatcher,调用Invoke或者BeginInvoke来投入任务。Dispatcher的一些设计思路包括 Invoke和BeginInvoke等从WinForm时代就是一直存在的,只是使用了Dispatcher来封装这些线程级的操作。